Слово энергия мы слышим очень часто. Жизненная энергия, внутренняя энергия, электроэнергия, атомная энергия... Но попробуйте дать точный ответ на вопрос, что такое энергия? Здесь задумается практически каждый. Так же и с работой. Все ходят на работу, у всех полно работы. Но что такое работа? А ответ прямо здесь, в нашей статье!
Полезная и интересная информация по другим темам – на нашем канале в телеграм.
Энергия
Пойдем по принципу «чем проще – тем лучше». Среди всех определений энергии можно выделить одно:
Энергия – одно из основных свойств материи и мера способности совершать работу.
Энергия в классической механике измеряется в Джоулях и чаще всего обозначается буквой E.
И тут мы плавно подходим к работе. Конечно, работать мало кто любит, отдыхать гораздо приятнее. Но давайте и про работу почитаем.
Работа
Работа – мера воздействия силы на тело или систему тел.
И работа, и энергия – скалярные физические величины. Как и энергия, работа в классической механике измеряется в Джоулях.
Допустим, мы взяли тележку c кирпичами (пусть она весит m килограмм), начали ее толкать с определенной силой F и переместили тем самым все это добро на расстояние s.
Тогда работа, которую мы совершили (а мы определенно совершили работу, пусть и бессмысленную), будет вычисляться по соответствующей формуле для работы в механике:

При этом пока мы толкали тележку, она приобрела какую-то скорость v, а значит, и энергию.
Кинетическая энергия (энергия движения) тележки вычисляется по формуле:

Если мы поднатужимся и закатим нашу телегу на горку высотой h, то она приобретет потенциальную энергию, которую тоже легко можно вычислить:


Кстати! Для всех наших читателей сейчас действует скидка 10% на любой вид работы.
Работа не совершается сама по себе. Работа совершается за счет изменения энергии. Какова связь между работой и энергией?
Например, работа силы тяжести по модулю равна изменению потенциальной энергии тела.
Существует теорема о кинетической энергии системы. Она гласит, что изменение кинетической энергии системы равно работе всех внутренних и внешних сил, действующих на тела системы.
Закон сохранения энергии
Закон сохранения энергии – фундаментальный закон природы, о котором никогда не стоит забывать.
Общее количество энергии замкнутой физической системы не прибывает и не убывает, а переходит из одной формы в другую, всегда оставаясь постоянным.
Так, если телега скатится с горки, ее потенциальная энергия перейдет в кинетическую. Силы трения (диссипативные силы) мы здесь не рассматриваем. В реальном мире телега, конечно, затормозит, но энергия не исчезнет, а перейдет во внутреннюю энергию молекул вследствие трения колес о поверхность.
Закон сохранения энергии применим не только в рамках классической механики. Это закон, применимый к целой Вселенной. Вот что говорил о законе сохранения энергии Ричард Фейман:
Это математический принцип, утверждающий, что существует некоторая численная величина, которая не изменяется ни при каких обстоятельствах. Это отнюдь не описание механизма явления или чего-то конкретного… Просто отмечается то странное обстоятельство, что можно подсчитать какое-то число и затем спокойно следить, как природа будет выкидывать любые свои трюки, а потом опять подсчитать это число — и оно останется прежним.
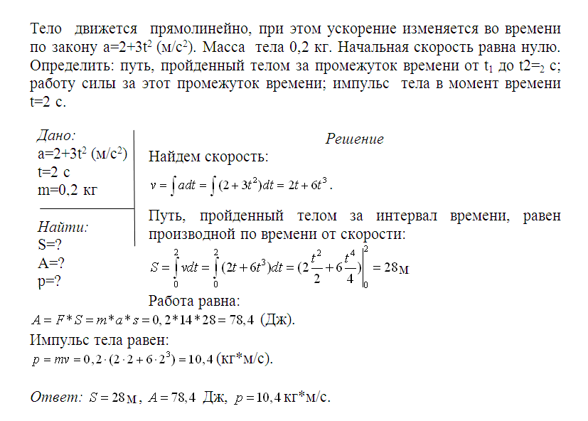
Пример решения задачи
А теперь рассмотрим пример задачи, в которой нужно найти работу

Какой бы сложной ни казалась задача, эксперты профессионального студенческого сервиса обязательно смогут быстро подобрать к ней ключ! Не стесняйтесь обращаться к нам, помощь профессионалов еще ни для кого не была лишней!